鱼C论坛

 找回密码
 立即注册
查看: 1636|回复: 2

008分支循环,有没有大神可以提供一下这个程序的流程图

[复制链接]
发表于 2018-7-24 16:43:21 | 显示全部楼层 |阅读模式

马上注册,结交更多好友,享用更多功能^_^

您需要 登录 才可以下载或查看,没有账号?立即注册

x
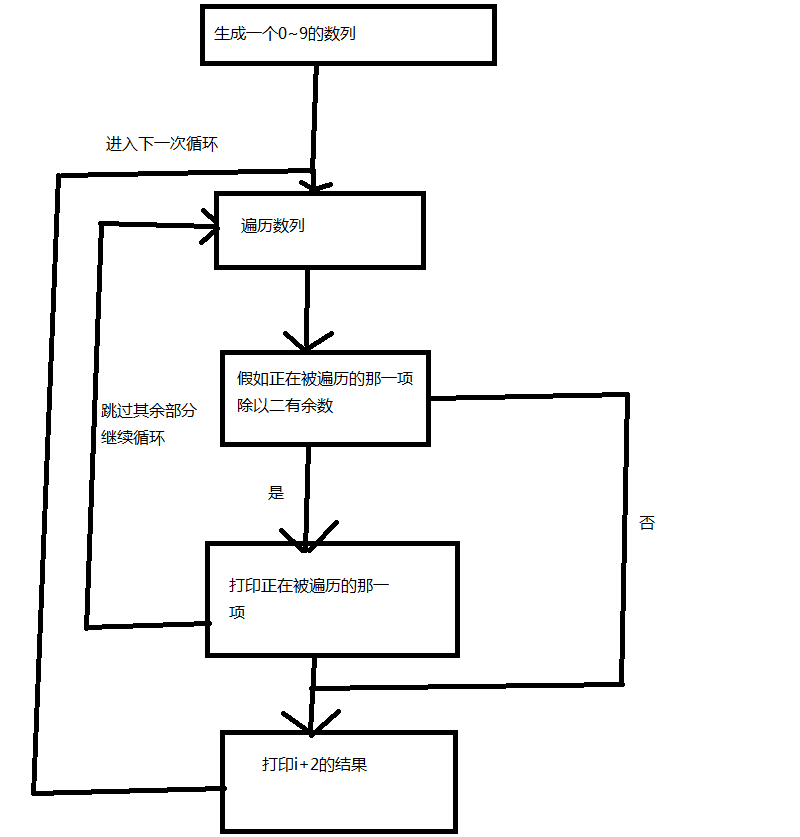
for i in range(10):
    if i%2 != 0:
        print(i)
        continue
    i += 2
    print(i)
小甲鱼最新课程 -> https://ilovefishc.com
回复

使用道具 举报

发表于 2018-7-24 17:05:52 | 显示全部楼层
关键点两个:
1 continue语句结束本次循环,开始下次循环判断,后续代码不执行
2 循环体内 i 值修改不影响下一次循环开始时 i 的值
小甲鱼最新课程 -> https://ilovefishc.com
回复 支持 反对

使用道具 举报

发表于 2018-7-24 19:55:51 | 显示全部楼层
流程图1.png
小甲鱼最新课程 -> https://ilovefishc.com
回复 支持 反对

使用道具 举报

您需要登录后才可以回帖 登录 | 立即注册

本版积分规则

小黑屋|手机版|Archiver|鱼C工作室 ( 粤ICP备18085999号-1 | 粤公网安备 44051102000585号)

GMT+8, 2025-12-31 23:29

Powered by Discuz! X3.4

© 2001-2023 Discuz! Team.

快速回复 返回顶部 返回列表