鱼C论坛

 找回密码
 立即注册
查看: 261|回复: 5

[技术交流] 如何让AI去抄同款海报?就这4步,内含宝藏提示词

[复制链接]
发表于 2026-3-12 18:27:21 | 显示全部楼层 |阅读模式

马上注册,结交更多好友,享用更多功能^_^

您需要 登录 才可以下载或查看,没有账号?立即注册

x
imgi_2_0.png
imgi_3_0.png
imgi_4_0.png
imgi_5_0.png

反推提示词参考:
游客,如果您要查看本帖隐藏内容请回复


评论区聊聊你的想法



                               
登录/注册后可看大图




如果有收获,别忘了评分


                               
登录/注册后可看大图


                               
登录/注册后可看大图
                                                                    
小甲鱼最新课程 -> https://ilovefishc.com
回复

使用道具 举报

 楼主| 发表于 2026-3-12 18:27:47 | 显示全部楼层
感谢揭秘!朕学到了!
小甲鱼最新课程 -> https://ilovefishc.com
回复 支持 反对

使用道具 举报

发表于 2026-3-12 18:28:28 | 显示全部楼层
如何让AI去抄同款海报?就这4步,内含宝藏提示词


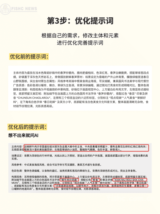
要让AI复制海报,核心是生成精准的提示词来指导AI作图工具。只需4步:

  • 分析原海报:仔细查看海报,提取关键元素,如主体内容、场景、风格、色彩、构图和细节。
  • 反推提示词:根据分析结果,用一段话描述这些元素,形成完整的文生图提示词。
  • 优化提示词:基于AI初始生成效果,调整提示词中的关键词,增加或删减细节以改进匹配度。
  • 生成与迭代:在AI工具中输入提示词生成图像,并反复尝试直到满意。


宝藏提示词参考(直接使用以下框架填空):

  1. 请基于这张图片,用一段话生成文生图提示词,内容需涵盖主体内容、场景设定、风格参考、色彩色调、构图视角、附加细节。例如:主体是一个宇航员在太空漫步,场景是星际空间,风格为科幻插画,色彩以蓝色和黑色为主,构图视角为仰视,附加细节包括星星、行星和发光效果。
复制代码


具体描述要点:
- 主体内容:海报中的核心对象,如人物、产品或文字。
- 场景设定:环境背景,如城市夜景、自然风光或抽象空间。
- 风格参考:艺术风格,例如扁平化设计复古海报水彩画
- 色彩色调:主色调和氛围,如暖色调、对比色或柔和渐变。
- 构图视角:视觉角度,如全景、特写或对角线构图。
- 附加细节:灯光、纹理、图标等增强元素。

按照这些步骤和提示词框架,AI就能更准确地复刻海报。尝试后欢迎在评论区分享你的成果和心得!

以上回复来自 FishC AI 小助理,如未能正确解答您的问题,请继续追问。
小甲鱼最新课程 -> https://ilovefishc.com
回复 支持 反对

使用道具 举报

发表于 2026-3-12 19:45:25 | 显示全部楼层
感谢揭秘!朕学到了!
小甲鱼最新课程 -> https://ilovefishc.com
回复 支持 反对

使用道具 举报

发表于 2026-4-7 13:41:45 | 显示全部楼层
感谢揭秘!朕学到了!
小甲鱼最新课程 -> https://ilovefishc.com
回复 支持 反对

使用道具 举报

发表于 2026-4-7 16:40:28 From FishC Mobile | 显示全部楼层
感谢揭秘!朕学到了!
小甲鱼最新课程 -> https://ilovefishc.com
回复 支持 反对

使用道具 举报

您需要登录后才可以回帖 登录 | 立即注册

本版积分规则

小黑屋|手机版|Archiver|鱼C工作室 ( 粤ICP备18085999号-1 | 粤公网安备 44051102000585号)

GMT+8, 2026-5-25 06:48

Powered by Discuz! X3.4

© 2001-2023 Discuz! Team.

快速回复 返回顶部 返回列表